行业新闻

美国加州批准SB 647法案对珠宝法进行了修订

添加时间:2019-12-18 14:34:37

 美国加州批准SB 647法案对珠宝法进行了修订

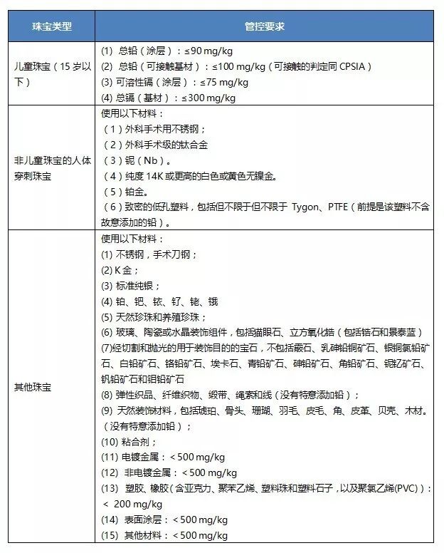
2019年9月27日,加利福尼亚州州长批准SB 647法案对珠宝法进行了修订,该修订案将于2020年6月1日正式生效。

 

修订的内容主要包括:

降低成人珠宝中总铅的限值;

儿童珠宝的年龄范围由6岁及以下修改为15岁以下;

将儿童珠宝中总铅的限值和CPSIA保持一致,并增加儿童珠宝涂层中的可溶性镉要求;

制造商或供应商能提供包含某些信息的证明文件以证明珠宝合规性。

 连接:http://leginfo.legislature.ca.gov/faces/billTextClient.xhtml?bill_id=201920200SB647

来源:

服务热线

0769-23105888

邮 箱

sft@sft17025.com

关注
官方微信